[PR]上記の広告は3ヶ月以上新規記事投稿のないブログに表示されています。新しい記事を書く事で広告が消えます。
USB電源で1セル充電が可能。。。!
Lipoは2.8V以下が過放電で、4.2V以上は過充電。。。管理が面倒。。orz
参考回路は。。「MPC73855」
第一段階
まず電源がオンとなったときバッテリ電圧が、2.8Vより高い場合には、この第一
段階を省略します。 低い場合には、この第一段階を実行します。
少しの充電電流を流してみてバッテリ電圧が上昇するかどうかをチェックします。
これでバッテリが正常かどうかを判定します。
もし一定時間経っても電圧が上昇しなければ異常として充電動作を終了します。
この時間は、標準では60分±15分となっています。
第二段階
バッテリが正常と判定されたら、設定された最大電流の一定電流で充電をします。
一定時間たっても電源電圧が4.2Vにならない場合には強制的に第三段階に
移行します。この時間は標準1.5時間±0.4時間となっています。
第三段階
充電が満充電に近づいて電池電圧が4.2Vになったら、今度は充電を定電圧で
行うように切り替わります。次第に電流が減少し、規定電流以下になった時点で
充電を終了します。
一定時間経っても規定電流以下にならなかった場合には、強制終了とします。
この時間は第二段階から合計で3時間±0.8時間となっています。
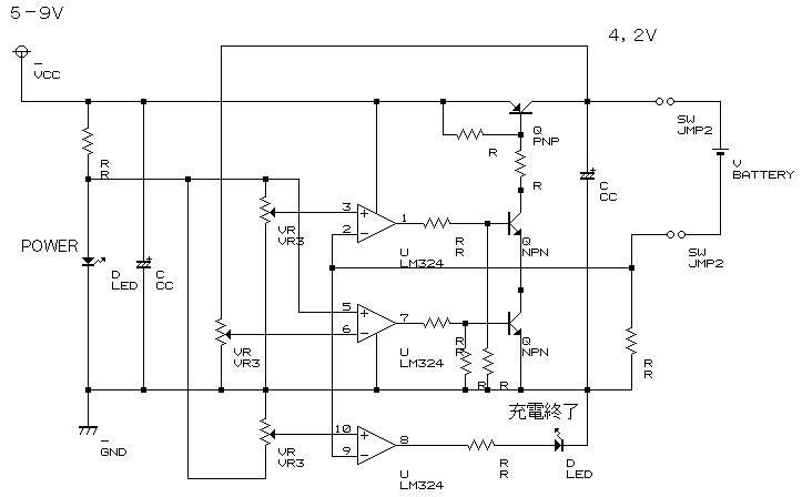
等価回路として。。
自分で制御を検討してます。。(PIC制御)。。買った方が安いような(?。?)
リポ二次電池について調査したところ、あまり参考情報が少ない。。。orz
定格電圧:3.7V/セル ラジコンは3セルで11.1V。。小さくてもハイパワー!
但し、非常にデリケートでもある。過放電(1セル=約2.8v以下)になると二度と充電できなくなる。また、過充電(1セル=約4.3v以上)、短絡(ショート)に対してはさらに過激で、通常のリチウムイオン電池よりも発火・爆発のリスクが高い
定電圧・定電流で充電が必要な感じで、4.2Vで充電電流が極端に少なくなれば充電終了のようです!
ソーラーパネル(Max:9V)での充電用として、回路を検討した。
イメージ的には、これで良いかと。。。部品を集めテスト予定!

最初の頃は。。
真ん中に「PIC16F877」を搭載し、入力16点に出力14点・・・・表示もなし!
デバッガ「PLC-DB」を付けると・・

出力電流UPのため,リレーをひとつ付けユニバ^ーサルを設けている!
「PLC877-FD」 リレーは2回路!
リレー・ブザーや、LEDまで付いている。。。
チョットしたものならこれだけで十分 (*^_^*)
さらに、学生向け教材として、安価な「PLC-887Q」が登場。。。コンパクトなボディ !
従来のとサイズを比較すると。。
タバコと比較すると、こんな大きさ!
タバコより更に一回りコンパクトサイズ^_^;
価格も約2/3まで下がりモニターLEDが付いている。
これなら学生の教材として十分通用する価格帯!
当然のことながら、入出力点数は半分となった。。。orz
でも開放されたポートがあり拡張性が増す。。
面白いシーケンサーです。
これが、また進化を遂げているではないか (*^_^*) 入出力を倍にしている。
「AP1-887Q」なる新しい「簡易PLC」が登場している。。。価格は「PLC-877」と「PLC-887Q」の間!
入力:16点
出力:14点 「PLC-877」同様
でも違いを発見!
制御電源電圧の変更に対応している。
基板サイズも若干小さめ。。
価格も安価となり、入出力の
モニターLEDが搭載されている。(*^。^*)
こんな感じの改造仕様まで公開され、誰でも変更が可能だ。。。やっぱフル装備!
早速、フル実装

どうですか。。。試してみたくなりませんか?


「簡易PLC」PLC887Q 投稿記事に知人よりコメントがあった。。。。!
---------------------------------------------------------------------------------------------------------
マイクロソフトの身勝手
・
・
・
・
ところでそちらの7では「連枝」は動作しているのでしょうか。画面が欠けるという話を聞きました。
TO**** KO******2010/06/30(Wed)14:46:50 編集
---------------------------------------------------------------------------------------------------------
こんな感じのコメントですが。。。メールアドレス等があり個人を特定できる内容なので削除しました。
で、早速テスト開始。。OSはWindows7 Ultimate (消費者向けの最上位版)
DiskTopでWindows7のロゴ
状態がわかるように、背景までキャッチ!
でも、折角の「連枝」が良くわかんない。。。。orz (部分をキャッチ)
ご覧のように、なんら問題なく動作する。。
設計画面・・・・動作画面・・どっちも問題なく表示する(?。?)
画面が欠ける???? 症状が不明???
もしかして、OSの問題?? Win7では、問題ないと思うが・・・「連枝」はVer.7.71でテスト!
ビデオカード? OS:32Bit Or 64Bit ? 相性? 現象がでないと解んないですね。。。orz
結局わかんないんで。。。本日のテストは終了
また何か問題があれば。。コメントお持ちしてまーす
前の記事で紹介した、「簡易PLC」PLC-887Qにコメントが来た・・(*^_^*)
内容に興味を持って、・・・・嬉しいので、調査開始・・
まずは、「連枝」についてです。
最新Ver.7.74(09/12/24)でも、PIC16F84は標準ライブラリーとしてフリーソフトです。
Downして、起動したところ、問題なく動作しました。(その他のPICは、シアウェアーの様です)
PLC-887Qの回路図は、メーカーに問い合わせした所、親切な対応を頂けました。
基本的には、入力にホトカプラーを使用し、出力には、ダーリントンのTrを使用しています。
等価回路は、こんな感じ!
基板の配置図としては、
出力が、7ポート
入力が、8ポート
その他のポートは開放!
右側に全て出ているようです。
緑のポートは書込みに使用して
いる様なので、使わないほうが
いいとのアドバイスでした。
青は、デバッグモードで使用して
いるので、開放が望ましいとのこと。
使い易さを考えると、DB-509とセット
で利用が望ましいとのこと。
書込みとデバッグのインターフェース
として、セットを推奨しているよう
でした(*^_^*)
回路図は、必要に応じて、公表しているようですが、問い合わせメールにて回答しているようです。
「必要性が薄いのでは・・」との事で、入力と出力の等価回路のみを、HP公開していました。
回路は、意外に単純のようです。まぁ、自分で作れるんじゃないでしょうか?
でも、高価な金額でもないので、作るより購入の方が、楽ですよね
問い合わせには、なかなか親切に答えて貰えましたので、問い合わせしてみては、と思います。
連枝のバージョンは、ソフトメーカー(川原強電子研究所)と提携しているので、心配ないとの事。
10/01/11 (PIC_PLC_初心者)コメントしてくださり、調査内容をUPしましたが、どうでしょうかね!
| 11 | 2025/12 | 01 |
| S | M | T | W | T | F | S |
|---|---|---|---|---|---|---|
| 1 | 2 | 3 | 4 | 5 | 6 | |
| 7 | 8 | 9 | 10 | 11 | 12 | 13 |
| 14 | 15 | 16 | 17 | 18 | 19 | 20 |
| 21 | 22 | 23 | 24 | 25 | 26 | 27 |
| 28 | 29 | 30 | 31 |

